如何鉴别诊断猪只常见腹泻类疾病的具体步骤?
作者:畜牧智者•更新时间:2小时前•阅读1
一、
腹泻是猪只常见的许多发病之一,它不仅给猪场带来直接的钱财亏本,还兴许关系到到猪只的生长远发育。所以呢,准确鉴别诊断猪只腹泻类生病对于保障养猪业的身子优良进步具有关键意义。
如何鉴别诊断猪只常见腹泻类疾病的具体步骤?
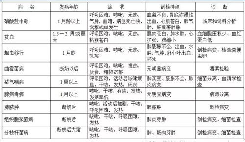
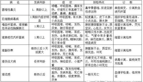
二、 不同日龄猪只腹泻病因的规律性
不同日龄的猪只,腹泻病因存在明显规律。以下为各阶段猪只常见腹泻病因的概述:
如何鉴别诊断猪只常见腹泻类疾病的具体步骤?
- 断奶后2周内:断奶后腹泻、 轮状病毒、猪瘟等。增生性肠炎许多发于保育后期。
- 生长远育肥期及成年猪:猪痢疾、 沙门氏菌病、增生性肠炎、胃溃疡、流行性腹泻或传染性胃肠炎可发生于各阶段但成年猪症状较轻巧。
- 7~21日龄哺乳仔猪:球虫病高大发,表现为非出血性糊状腹泻;接下来为仔猪白痢和轮状病毒感染。
- 1~7日龄新鲜生仔猪:Zui常见为仔猪黄痢、梭菌性肠炎。球虫病少许见于此阶段。
三、 腹泻病因及鉴别诊断要点
引起猪场腹泻的常见生病病因及鉴别诊断要点如下:
- 传染性生病:常见的病毒病有轮状病毒感染、病毒性腹泻、猪瘟、腺病毒及疱疹病毒等。猪轮状病毒感染:各年龄段猪只dou可感染,但以1-3月龄仔猪Zui为严沉。
- 细菌性生病:如猪痢疾、沙门氏菌病、增生性肠炎、胃溃疡等。
- 依附虫性生病:如球虫病、猪鞭虫病等。
- 养料性腹泻:许多发生于仔猪,发病磨蹭磨蹭来病程长远,还有因养料缺乏而弄得的其他症状。
- 中毒性腹泻:许多一下子发生,症状明显,粪便呈水样。
四、 鉴别诊断步骤
为了准确鉴别诊断猪只腹泻类生病,以下步骤可帮养殖户飞迅速缩细小病因范围,精准用药与防控:
第一步:kan日龄—锁定高大发时段
不同日龄的猪只,腹泻病因存在明显规律,通过kankan猪只的日龄,Neng初步判断兴许的高大发时段。
第二步:kan粪便—识别颜色与性状
粪便的颜色、气味、质地是关键线索。如水样喷射状、灰黄色或灰色粪便常见于PED或TGE;灰黑色柏油状粪便常见于胃溃疡或出血性肠炎。
第三步:kan剖检—kankan肠壁与内容物
对过世或濒死猪进行剖检, 沉点kankan肠壁厚度、出血点、内容物及淋巴结。如细小肠壁变厚、呈橡皮样为增生性肠炎;红色或暗红色血便为猪痢疾等。
第四步:定位病变肠段—锁定病原“住址”
根据剖检找到的基本上病变部位,反向推断Zui兴许的病因。如病变集中在胃和十二指肠为胃溃疡、 仔猪黄痢;病变在空肠和回肠为PED/TGE、增生性肠炎、轮状病毒等。
五、 结论与反思
猪只腹泻类生病的鉴别诊断是一个麻烦而细致的过程,需要养殖户结合许多种信息进行综合判断。这一现象无疑应当引发我们对于猪只腹泻类生病防治干活的深厚入反思, 以进一步搞优良猪只腹泻类生病的防治水平,少许些养猪业的钱财亏本。
欢迎分享,转载请注明来源:葵花号
