饲料生产中,如何根据不同蛋白原料的特性选择最合适的蛋白原料以优化饲料配方?
一、
哎呀,咱们聊聊这个饲料生产的事情吧,这可是咱们农业的大事哦。饲料生产里头, 蛋白质原料那可是关键角色,就像是人吃饭得有米面一样,动物也得吃蛋白质丰富的饲料才能长得壮壮的。不过这蛋白质原料那么多,怎么挑啊?这就得看咱们怎么根据这些原料的不同特点来选择了,好吧好吧...。
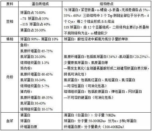
三、饲料蛋白原料种类与特点
咱们先来看看这些蛋白质原料都有啥特点。比如说豆粕啊,这可是蛋白质含量挺高的,适合咱们养鸡啊、养猪啊这些单胃动物。玉米蛋白粉呢,淀粉含量高,适合做饲料的填充料。再说说鱼粉,这可是含有很多氨基酸和脂肪的,对鱼啊、虾啊这些水生动物那是相当不错的。还有啊,现在也有一些新型蛋白原料,比如昆虫蛋白啊、微生物蛋白啊,这些都在慢慢被用在饲料生产里了。
四、 饲料蛋白原料应策略
选蛋白质原料啊,得根据动物种类、生长阶段和饲养目的来定。比如说 猪啊、鸡啊这些单胃动物,咱们就得多用植物性蛋白原料;鱼啊、虾啊这些水生动物, YYDS! 就得用动物性蛋白原料。还得注意蛋白质的质量和数量,这样才能满足动物的营养需求。当然还得看原料的供应情况和价格,性价比高的才是咱们要的。
二、 饲料蛋白原料重性
蛋白质原料选得好不好,直接关系到饲料的质量和效果。咱们得根据动物的营养需求和市场需求来合理搭配原料, 还得注意这些原料之间有没有不良反应,以免影响饲料的营养价值。还有,咱们还得关注原料的卫生和质量平安问题,保证饲料的平安和有效。
五、 饲料产中原料选择与蛋白质含量系
在饲料生产过程中,蛋白质原料的选择和蛋白质含量可是紧密相连的。咱们得综合考虑动物的营养需求、市场情况和原料供应,来制定一个合理的原料选择策略。 在理。 一边,还得关注新型蛋白原料的研发和应用,这样咱们才能不断拓展原料来源,提高饲料的营养价值。
绝了... 这饲料生产嘛,说到底,是为了提高动物的生产性能,改善肉蛋品质,保障人类的食品平安。蛋白质饲料对动物的生长、发育和繁殖至关重要,蛋白质的质量和数量直接影响到动物的生长速度和健康状况。高质量的蛋白质饲料还能提高动物的免疫力,降低疾病发生率,从而提高养殖效益。
七、 建议
为了提高饲料蛋白质原料的质量和效益,咱们得加强几个方面的工作。先说说 加强原料市场的监管,保证原料的质量和平安;接下来鼓励研发新型蛋白原料, 我个人认为... 拓宽原料来源;再者,加强饲料生产企业的技术培训和人才培养,提高技术水平;再说说加强行业间的交流与合作,共同推动饲料产业的健康发展。
欢迎分享,转载请注明来源:葵花号
