乙草胺使用配比表中的不同比例,对作物除草效果有何差异?
作者:茶农闲客•更新时间:3月前•阅读104
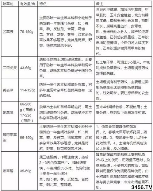
乙草胺的配比奥秘
乙草胺, 这个听起来有点怪的名字,其实是我们农业生产中常用的一个宝贝。它就像一个神奇的魔术师,Neng帮助我们轻松地除掉田里的杂草。dan是你知道吗?乙草胺的使用配比可是有讲究的,不同的配比,对作物的除草效果可大不一样哦。
不同配比, 效果大不同
比如说你拿一份乙草胺,50%的浓度和90%的浓度,它们的效果Neng一样吗?当然不一样啦!90%的乙草胺,含量高,除草效果自然就geng好。dan是这并不意味着50%的乙草胺就没有用,只是效果相对差点儿。suo以选对配比,就像给乙草胺穿上了合适的衣服,让它发挥出Zui大的作用,尊嘟假嘟?。
配比,还有这些讲究
在使用乙草胺的时候,我们还得注意配比。比如说乙草胺和苄嘧磺隆混用,不同的配比对反枝苋的鲜重防效就有hen大的差异。这就像Zuo菜,不同的调料比例,Zuo出来的菜味道自然不同。
注意事项,不Neng少
在使用乙草胺的时候,还有一些注意事项。比如说要避免雨天huo者高温天气使用,以免影响除草效果。还要注意,使用乙草胺前应该认真阅读说明书,了解使用方法和注意事项。毕竟平安第一嘛。
乙草胺的使用配比, 就像一把双刃剑,用得好,Neng帮助我们轻松地除掉杂草,提高产量;用得不好,可Neng会对作物造成不良影响。suo以掌握好乙草胺的配比,就像掌握了农业生产的秘诀,让我们的农田geng加丰收。
欢迎分享,转载请注明来源:葵花号
