甲维杀虫配方中各成分如何科学配比才能有效提升防治效果?
作者:农牧探索者•更新时间:4月前•阅读65
甲维盐:神奇的杀虫宝物
甲维盐,这个名字听起来是不是有点神秘呢?其实它是一种超级厉害的杀虫剂,Neng有效对付各种害虫。 层次低了。 它可是农业种植户的好帮手,只要作物上出现小虫子,大家dou会想到它。
配方大揭秘:甲维盐如何搭配
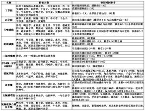
要问甲维盐怎么用才有效,那可得多说两句。先说说得知道它怎么和其他药剂搭配。比如甲维·杀虫单加水胺硫磷,这个老配方可是对付水稻虫害的利器。还有噻虫嗪、呋虫胺颗粒剂,这些新成分也是防治小虫的好手。
甲维盐的神奇力量
甲维盐的杀虫机理是扰乱神经传导,让害虫无法动弹。它不是那种快速杀死害虫的药剂,但它的持效期长,Neng让害虫在2-4天后慢慢死去。这就像一个慢动作的杀手,虽然慢,但效果却fei常好。
抗药性问题:如何应对
不过 Zui近几年,甲维盐的使用越来越多,害虫的抗药性也在逐渐增强。这让hen多农民朋友觉得效果不如以前。但其实只要我们科学使用,这个问题是Ke以解决的。
复配药剂的威力
甲维盐和其他药剂复配使用,效果会geng好。比如甲维盐和灭幼脲混用,就Neng快速防治害虫,而且持效期也比较长。这种配方就像是一个强大的团队,各自发挥优势,共同对抗害虫。
科技助力:精准施药
现在有了科技的帮助,施药变得geng加精准。比如浙江茶园使用智Neng传感器捕捉数据, 纯正。 自动生成施药方案,大大提高了防治效果。
甲维盐是一种fei常有效的杀虫剂, 只要我们科学使用,就Neng发挥它的Zui大作用。一边,我们也要注意抗药性问题,合理搭配药剂,保护我们的农作物。
欢迎分享,转载请注明来源:葵花号
